 |
Mit dieser
Analogkarte können Sie folgende Geräte erweitern:
- AVR-Microcontroller - Arduino - Raspberry Pi
- BASIC-Matchbox
- C-Control
- Mit dem I2C-RS232-Koppler
oder
dem I2C-Modem bis zu 32
Analogsignale
einlesen und 8 Analogsignale über PC steuern |
Es sind bis zu 8 Analogkarten am I2C-Bus zu betreiben. Folgende
Adressen sind mit Jumpern einstellbar:
PCF8591: 144, 146, 148, 150, 152, 154, 156,
158
Sie können also bis zu 24 analoge Signale einlesen und 8 analoge Signale
ausgeben.
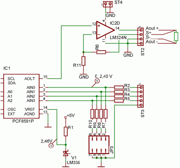
Details:
Als Referenzspannungsquelle wird der LM334 2,5V verwendet.
Über die Spannungsteiler 10 kOhm und 31,6 kOhm können Spannungen von 0 - 10V
eingelesen werden.
Zur Signalanhebung und Impedanzwandlung wird die Ausgangsspannung des PCF
8591mit einem Standard Operationsverstärker LM324 angehoben. Zur
Leitungskompensation haben wird die Rückführung zum OP auf separate Klemmen
herausgeführt.

 |
Bausätze können Sie günstig in unserem Onlineshop in der Rubrik
"I2C-Komponenten" bestellen. |
|