|
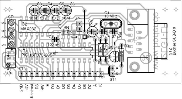
Schaltplan I2C-LCD-Gateway:
|
|
|
Montage:
Dem Bausatz liegt neben einer
20poligen Buchsenleiste immer eine gerade
Stiftleiste RM 2,54 mm und eine SMD-Stiftleiste für
die Leiterbahnseite bei.
Sie können dann je nach
Displaytyp eine geeignete Variante wählen.
Wenn bei Ihrem LCD die
Hintergrundbeleuchtung nicht auf die Pins
15 und 16 herausgeführt ist, können Sie das
Anschlusskabel mit dem Stecker und die Buchse für
die Leiterplatte dazubestellen.
|
Variationsmöglichkeiten:

Variante mit Stiftleiste |

oder mit Buchsenleiste auf Bestückungsseite
|
|

oder mit SMD-Stiftleiste auf der Lötseite |
|
Bestückungsplan::
Stückliste:
| Bauteil |
Bezeichnung |
Anzahl |
| R1 |
Widerstand 10 k (bn sw or) |
1 |
| R2 |
Widerstand 4,7 k (ge li rt) |
1 |
| R3 |
Widerstand 270 (rt li bn) |
1 |
| RN1 |
Widerstandsnetzwerk 4,7 k |
1 |
| P1 |
Spindelpoti 10 k |
1 |
| T1 |
Transistor BC546 |
1 |
| C1 |
Keramik-Kondensator 100 nF |
1 |
| C2 - C6 |
Elko 10yF 16V |
5 |
| C7, C8 |
Keramik-Kondensator 27 pF |
2 |
| Q1 |
Quarz 10 MHz |
1 |
| IC1 |
PIC 16F873-20SP + IC-Fassung 28 pol. |
1 |
| IC2 |
MAX232 + IC-Fassung 16 pol. |
1 |
| JP1 |
Pfostenleiste 2 pol. + Jumper |
1 |
| ST1 |
Anschlussklemme 4pol. |
1 |
| ST2 |
Buchse SUB-D 9 |
1 |
| ST3 |
Pfostenleiste 16pol normal Pfostenleiste 16pol SMD Buchsenleiste 20 pol. |
1 1 1 |
| ST4 |
Steckverbinder 2 pol |
1 |
| |
Leiterplatte |
1 |
| |
Distanzbolzen Schrauben |
2 |
| Zubehör |
|
|
| |
weitere Distanzbolzen + Schrauben |
1 |
| |
RS232-Kabel |
1 |
|
 |
Bausätze können Sie günstig in unserem Onlineshop in der Rubrik
"I2C-Komponenten" bestellen. |
|
Copyright © www.horter.de All rights reserved.